Kategorien: Ausgewählte Artikel » Hausautomation
Anzahl der Ansichten: 116550
Kommentare zum Artikel: 2
Temperatursensoren. Teil drei. Thermoelemente. Seebeck-Effekt
Thermoelement Eine kurze Geschichte der Schöpfung, des Geräts und des Funktionsprinzips
Äußerlich ist das Thermoelement sehr einfach angeordnet: Zwei dünne Drähte werden einfach in Form einer ordentlichen kleinen Kugel zusammengeschweißt. Einige moderne Digitalmultimeter In China hergestellt mit einem Thermoelement, mit dem Sie die Temperatur von mindestens 1000 ° C messen können, um die Heiztemperatur zu überprüfen Lötkolben oder Eisen, das den Laserausdruck auf Glasfaser glättet, sowie in vielen anderen Fällen.
Das Design eines solchen Thermoelements ist sehr einfach: Beide Kabel sind in einem Glasfaserrohr versteckt und weisen sogar keine für das Auge wahrnehmbare Isolierung auf. Zum einen sind die Drähte sauber verschweißt und zum anderen haben sie einen Stecker zum Anschluss an das Gerät. Selbst bei einem solchen primitiven Design sind die Ergebnisse von Temperaturmessungen nicht zweifelhaft, es sei denn, natürlich ist eine Messgenauigkeit der Klasse 0,5 ° C und höher erforderlich.
Im Gegensatz zu den gerade erwähnten chinesischen Thermoelementen haben Thermoelemente zur Verwendung in Industrieanlagen eine komplexere Struktur: Der Messabschnitt des Thermoelements selbst befindet sich in einem Metallgehäuse. Im Inneren des Gehäuses befindet sich das Thermoelement in Isolatoren, normalerweise Keramik, die für hohe Temperaturen ausgelegt sind.
Im Allgemeinen Thermoelement ist der häufigste und älteste Temperatursensor. Ihre Handlung basiert auf Seebeck-Effekt, das 1822 eröffnet wurde. Um diesen Effekt kennenzulernen, werden wir das in Abbildung 1 gezeigte einfache Schema mental zusammenstellen.

Abbildung 1
Die Abbildung zeigt zwei unterschiedliche Metallleiter M1 und M2, deren Enden an den Punkten A und B einfach miteinander verschweißt sind, obwohl diese Punkte aus irgendeinem Grund überall und überall als Verbindungsstellen bezeichnet werden. Übrigens verwenden viele hausgemachte Handwerker für hausgemachte Thermoelemente, die für nicht sehr hohe Temperaturen ausgelegt sind, nur Löten statt Schweißen.
Kehren wir zu Abbildung 1 zurück. Wenn all diese Konstruktionen einfach auf dem Tisch liegen, hat dies keine Auswirkungen. Wenn einer der Übergänge zumindest mit einer Übereinstimmung mit etwas beheizt wird, fließt ein elektrischer Strom von den Leitern M1 und M2 in einem geschlossenen Stromkreis. Lass es sehr schwach sein, aber es wird immer noch so sein.
Um dies sicherzustellen, reicht es aus, einen Draht in diesem Stromkreis und einen beliebigen zu brechen und ein Millivoltmeter in den resultierenden Spalt aufzunehmen, vorzugsweise mit einem Mittelpunkt, wie in den 2 und 3 gezeigt.

Abbildung 2

Abbildung 3
Wenn nun eine der Verbindungsstellen erwärmt wird, z. B. Verbindungsstelle A, weicht der Pfeil des Geräts nach links ab. In diesem Fall ist die Sperrschichttemperatur A gleich TA = TB + ΔT. In dieser Formel ist ΔT = TA - TB die Temperaturdifferenz zwischen den Übergängen A und B.
Abbildung 3 zeigt, was passiert, wenn die Verbindungsstelle B erwärmt wird. Der Pfeil des Geräts weicht zur anderen Seite ab. In beiden Fällen ist der Pfeilwinkel des Geräts umso größer, je größer der Temperaturunterschied zwischen den Verbindungsstellen ist.
Die beschriebene Erfahrung veranschaulicht nur den Seebeck-Effekt, dessen Bedeutung dies ist Wenn die Übergänge der Leiter A und B unterschiedliche Temperaturen haben, entsteht zwischen ihnen eine thermoelektrische Leistung, deren Wert proportional zur Temperaturdifferenz der Übergänge ist. Vergessen Sie nicht, dass es der Temperaturunterschied ist und überhaupt keine Temperatur!
Wenn beide Verbindungen die gleiche Temperatur haben, befindet sich keine Thermoleistung im Stromkreis. In diesem Fall können die Leiter Raumtemperatur haben, auf mehrere hundert Grad erwärmt sein oder von einer negativen Temperatur beeinflusst werden - es wird ohnehin keine thermoelektrische Leistung erhalten.
Was misst ein Thermoelement?
Angenommen, eine der Verbindungsstellen, zum Beispiel A (üblicherweise als heiß bezeichnet), wurde in ein Gefäß mit kochendem Wasser gegeben, und die andere Verbindungsstelle B (kalt) blieb bei Raumtemperatur, beispielsweise 25 ° C. In Physiklehrbüchern sind es 25 ° C, was als normale Bedingungen angesehen wird.
Der Siedepunkt von Wasser unter normalen Bedingungen beträgt 100 ° C, sodass die vom Thermoelement erzeugte Thermoleistung proportional zur Temperaturdifferenz der Verbindungsstellen ist, die unter diesen Bedingungen nur 100 bis 25 = 75 ° C beträgt. Wenn sich die Umgebungstemperatur ändert, entsprechen die Messergebnisse eher dem Brennholzpreis als der Temperatur von kochendem Wasser. Wie bekomme ich die richtigen Ergebnisse?
Die Schlussfolgerung liegt auf der Hand: Sie müssen die Vergleichsstelle auf 0 ° C abkühlen und damit den unteren Bezugspunkt der Celsius-Temperaturskala einstellen. Der einfachste Weg, dies zu tun, besteht darin, eine Vergleichsstelle des Thermoelements in ein Gefäß mit schmelzendem Eis zu legen, da diese Temperatur als 0 ° C angenommen wird. Dann ist im vorherigen Beispiel alles korrekt: Die Temperaturdifferenz zwischen der heißen und der kalten Verbindung beträgt 100 - 0 = 100 ° C.
Natürlich ist die Lösung einfach und korrekt, aber jedes Mal, wenn man irgendwo nach einem Gefäß mit schmelzendem Eis sucht und es für lange Zeit in dieser Form hält, ist es technisch einfach unmöglich. Daher werden anstelle von Eis verschiedene Schemata zum Kompensieren der Temperatur der Vergleichsstelle verwendet.
Allgemein, Der Halbleitersensor misst die Temperatur im Vergleichsbereichund bereits addiert die elektronische Schaltung dieses Ergebnis zum Gesamttemperaturwert. Derzeit produziert spezialisierte Thermoelement-Mikroschaltungen mit einer integrierten Temperaturkompensationsschaltung für Vergleichsstellen.
In einigen Fällen kann man zur Vereinfachung des gesamten Systems einfach die Entschädigung ablehnen. Einfaches Beispiel Temperaturregler zum Löten von Eisen: Wenn der Lötkolben ständig in Ihren Händen ist, was hindert Sie daran, den Regler ein wenig anzuziehen, die Temperatur zu senken oder zu erhöhen? Denn wer löten kann, sieht die Qualität des Lötens und trifft Entscheidungen rechtzeitig. Das Schema eines solchen Thermostats ist recht einfach und in Abbildung 4 dargestellt.
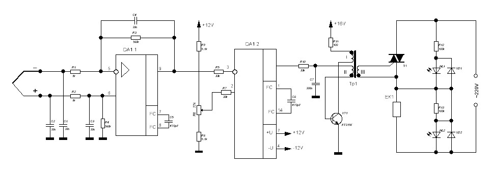
Abbildung 4. Schema eines einfachen Thermostats (Klicken Sie auf das Bild, um es zu vergrößern.
Wie aus der Figur ersichtlich ist, ist die Schaltung recht einfach und enthält keine teuren Spezialteile. Es basiert auf der inländischen Mikroschaltung K157UD2 - einem doppelten rauscharmen Operationsverstärker. Am Operationsverstärker DA1.1 ist der Signalverstärker des Thermoelements selbst montiert. Bei Verwendung eines TYPE K-Thermoelements bei Erwärmung auf 200 - 250 ° C erreicht die Ausgangsspannung des Verstärkers etwa 7 - 8 V.
In der zweiten Hälfte des Operationsverstärkers ist ein Komparator montiert, dessen invertierender Eingang vom Ausgang des Thermoelementverstärkers mit Spannung versorgt wird. Zum anderen die Referenzspannung vom Motor des variablen Widerstands R8.
Solange die Spannung am Ausgang des Thermoelementverstärkers kleiner als die Referenzspannung ist, wird die positive Spannung am Ausgang des Komparators gehalten, so dass die Triggerschaltung funktioniert Triac T1, hergestellt gemäß der blockierenden Generatorschaltung am Transistor VT1. Daher öffnet sich der Triac T1 und ein elektrischer Strom fließt durch die Heizung EK, wodurch die Spannung am Ausgang des Thermoelementverstärkers erhöht wird.
Sobald diese Spannung die Referenzspannung geringfügig überschreitet, erscheint am Ausgang des Komparators eine Spannung mit negativem Pegel. Daher ist der Transistor VT1 verriegelt und der Sperrgenerator hört auf, Steuerimpulse zu erzeugen, was zum Schließen des Triac T1 und zum Abkühlen des Heizelements führt. Wenn die Spannung am Ausgang des Thermoelementverstärkers geringfügig unter der Referenzspannung liegt. Der gesamte Heizzyklus wird erneut wiederholt.
Um einen solchen Temperaturregler mit Strom zu versorgen, benötigen Sie ein Netzteil mit geringem Stromverbrauch und zwei polaren Spannungen +12, -12 V. Der Transformator Tr1 wird an einem Ferritring der Größe K10 * 6 * 4 aus Ferrit НМ2000 hergestellt. Alle drei Wicklungen enthalten 50 Windungen PELSHO-0.1-Draht.
Trotz der Einfachheit der Schaltung funktioniert sie zuverlässig genug und für die Montage aus wartungsfähigen Teilen ist nur eine Temperatureinstellung erforderlich, die mit mindestens einem chinesischen Multimeter mit Thermoelement ermittelt werden kann.
Materialien zur Herstellung von Thermoelementen
Wie bereits erwähnt, enthält ein Thermoelement zwei Elektroden aus unterschiedlichen Materialien. Insgesamt gibt es nach dem internationalen Standard, der durch die Buchstaben des lateinischen Alphabets gekennzeichnet ist, etwa ein Dutzend Thermoelemente verschiedener Typen.
Jeder Typ hat seine eigenen Eigenschaften, was hauptsächlich auf die Materialien der Elektroden zurückzuführen ist.Zum Beispiel besteht das ziemlich übliche TYPE K-Thermoelement aus einem Chromel-Alumel-Paar. Sein Messbereich beträgt 200 - 1200 ° C, der thermoelektrische Koeffizient im Temperaturbereich 0 - 1200 ° C beträgt 35 - 32 μV / ° C, was auf eine gewisse Nichtlinearität der Thermoelementeigenschaften hinweist.
Bei der Auswahl eines Thermoelements sollten Sie sich zunächst daran orientieren, dass im gemessenen Temperaturbereich die Nichtlinearität der Kennlinie minimal wäre. Dann ist der Messfehler nicht so auffällig.
Befindet sich das Thermoelement in beträchtlichem Abstand vom Gerät, muss der Anschluss über ein spezielles Kompensationskabel erfolgen. Ein solcher Draht besteht aus den gleichen Materialien wie das Thermoelement selbst, hat jedoch in der Regel einen merklich größeren Durchmesser.
Um bei höheren Temperaturen zu arbeiten, werden häufig Thermoelemente aus Edelmetallen auf Basis von Platin und Platin-Rhodium-Legierungen verwendet. Solche Thermoelemente sind zweifellos teurer. Materialien für Thermoelementelektroden werden nach Normen hergestellt. Alle Arten von Thermoelementen finden Sie in den entsprechenden Tabellen in jeder guten Referenz.
Lesen Sie weiter im nächsten Artikel - Einige weitere Arten von Temperatursensoren: Halbleitersensoren, Sensoren für Mikrocontroller
Boris A.Ladyshkin
Siehe auch auf electro-de.tomathouse.com
:

